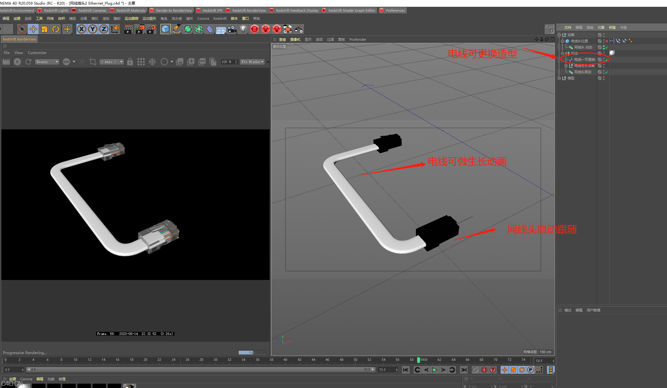
网线 插头 Ethernet Plug 绑定生长动画

2020-08-14 22:47 发布 | 作品版权归原作者所有,仅供参考学习,禁止商业使用!

CG作品 /[电子产品设计]
853 4 0
网线 插头 接口 接头 Ethernet Plug 绑定生长动画
可做生长动画,点线头通过Xpresso绑定,减少K帧麻烦。
Redshift渲染器材质
网线 插头 Ethernet Plug 绑定生长动画 - C4D之家 - image.png 网线 插头 Ethernet Plug 绑定生长动画 - C4D之家 - image.png



B Color Smilies

Comment :4

相关推荐

百套精美Kitbash3D模型专题合集下载
时尚卡通办公室人物C4D立体图标工程下载Cinema 4D Fashion Cartoon Office Character 3D Icon Project Download
C4D科技新闻片头电视栏目频道包装动画工程下载Cinema 4D Technology News Headline TV Program Channel Packaging Animation Project Download
关闭

C4D精选推荐 /10

知识
问答
快速回复 返回顶部 返回列表