|
-
下载积分: 共享分 -1
SimpleCube.zip
14.99 KB, 下载次数: 57, 下载积分: 共享分 -1
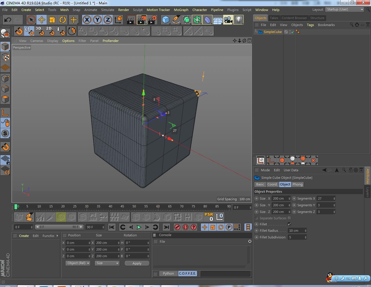
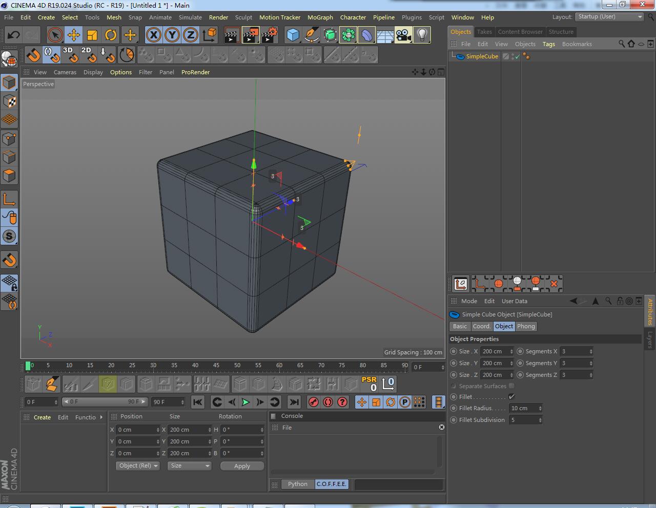
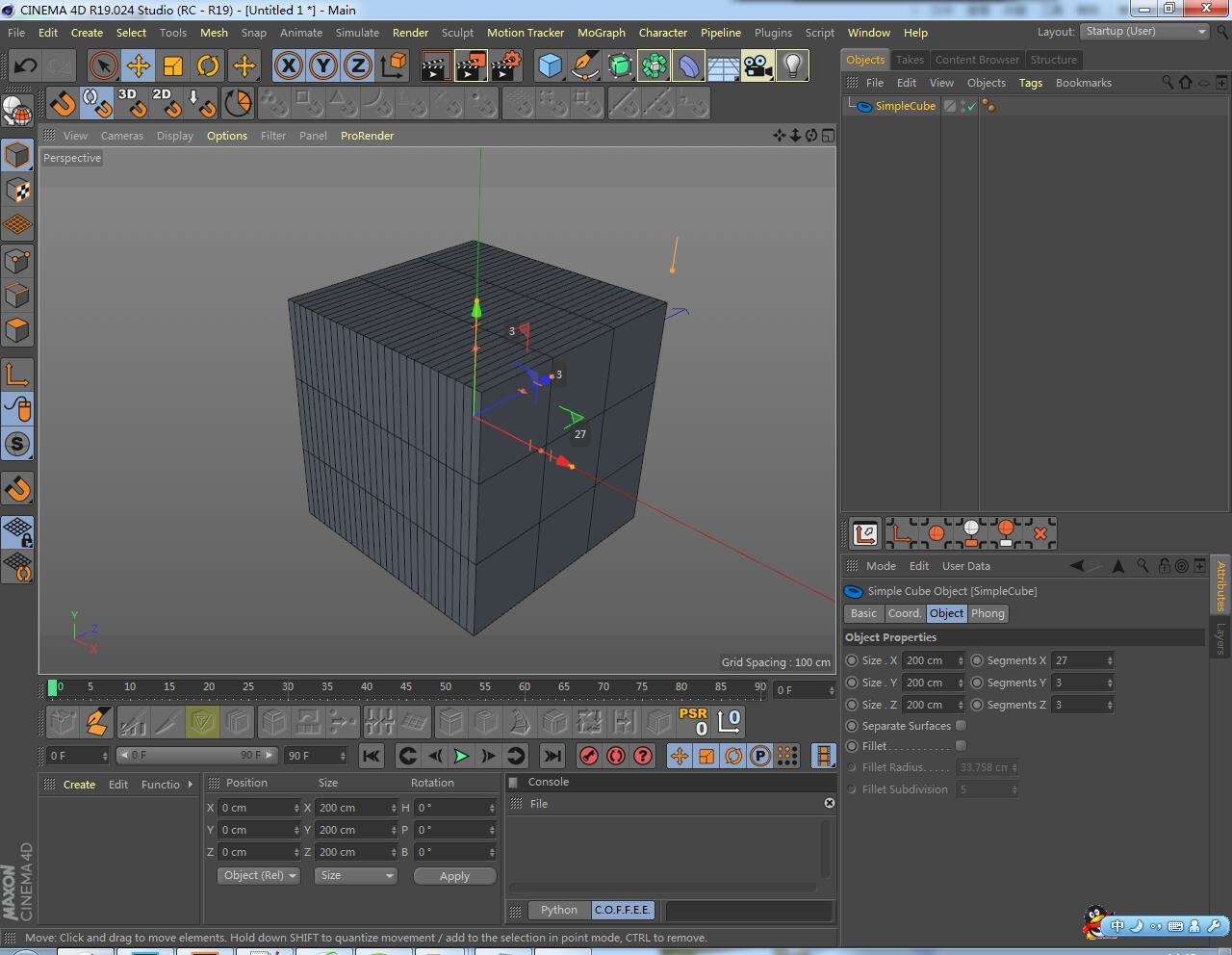
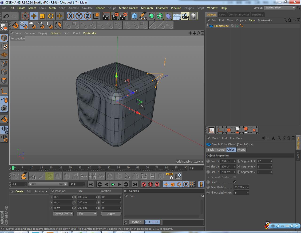
精品C4D作品推荐 - Recommended high-quality C4D works
| 软件性质: | 插件 |
|---|---|
| 适用版本: | C4D R15 - C4D R20 |
| 软件版本: | v1.0 |
| 系统平台: | Win |
| 软件语言: | 英文 |
| 插件来源: | https://github.com/youdiaozi/SimpleCube |
-
SimpleUnlocker——插件方式解密c4d xpresso受保护节点
2020-03-07
-
AR_NodeTools(c4d xpresso节点对齐工具)
2019-12-30
-
2019-09-10
-
【纯原创】c4d间隔选择插件SimpleLoopSelection
2019-08-31














Comment :8