|
C4D高科技全息HUD界面31组三维程序化动画插件预设包未来感可视化数字仪表动画预设infrastructure 3d hud pack 超全面XPRESSO参数控件高质素材资源下载
13560 3 0
精品C4D作品推荐 - Recommended high-quality C4D works
| 软件性质: | 插件 |
|---|---|
| 适用版本: | 1 2 3 |
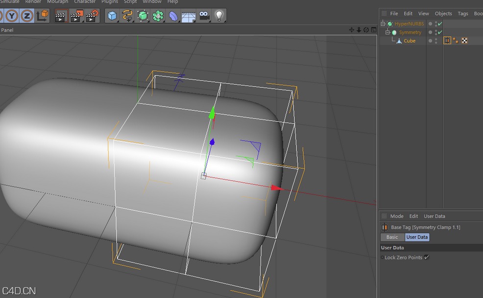
| 软件版本: | TRUE Symmetry 1.3 |
| 系统平台: | Win MAC |
| 软件语言: | 英文 汉化 |
| 插件来源: | http://www.soft.c4d.com.cn |
-
高精度农产品蔬菜水果篮筐木箱3D模型合集下载支持C4D SKP FBX OBJ多格式农业市场场景陈列搭建
2026-03-06
-
中国传统佛教十八罗汉寺庙雕塑3D模型高精度数字资产下载合集(含.c4d .fbx .max .obj多格式)
2026-03-06
-
C4D高清卡通小马春节主题模型马年传统元素适合个人3D项目及动画练习
2026-03-06
-
2025-11-17
-
化妆品产品展示场景白模3D模型套装免费下载-适用于美妆产品广告渲染和品牌创意陈列设计Product Display Sets
2025-10-19















Comment :3