|
精品C4D作品推荐 - Recommended high-quality C4D works
8系列30厘米多米诺燃气灶具3D模型素材下载Series 8th Domino Gas Hob 30 cm PRB3A6D79
苹果多点触控妙控触控板2022版3D模型素材下载Magic Trackpad Multi-Touch 2022 by App
LG智能遥控器2024版3D模型素材下载Magic Remote Control 2024 by LG
LG智能遥控器2022版3D模型素材下载Magic Remote Control 2022 by LG
LG智能遥控器2021版3D模型素材下载Magic Remote Control 2021 by LG
苹果多点触控妙控鼠标2022版3D模型素材下载Magic Mouse Multi-Touch 2022 by Apple
苹果带指纹识别妙控鼠标键盘套装2021版3D模型素材下载Magic Mouse and Keyboard with
苹果带指纹识别妙控键盘2022版3D模型素材下载Magic Keyboard with Touch ID 2022 by A
苹果iPad Pro妙控键盘3D模型素材下载Magic Keyboard for iPad Pro by Apple
苹果iPad 2022妙控键盘保护夹3D模型素材下载Magic Keyboard Folio for iPad 2022 by A
无线键盘和魔术鼠标电脑配件3D模型素材下载Keyboard & Magic Mouse by Apple
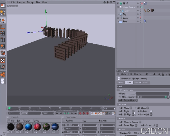
多米诺骨牌动画
C4D制作牛奶饼干流体教程 Cookie Magic - Octane Render and Cinema 4D
实拍火焰爆炸特效高清视频素材 Magic FX Element Stock Footage
近期制作了玉石材质与大家分享一下!!!!!!
C4D+AE制作《火箭星球》UI动效
C4D钢铁侠头像制作_云琥C4D
第五波MAXON C4D R18在NAB 2017讲座视频,电影特效解析制作教程大合集NAB 2017 Rewind
原创作品:C4D制作兰蔻小黑瓶(美妆产品)
第二,三波MAXON C4D R18在NAB 2017讲座视频,电影特效解析制作教程大合集
-
Cinema 4D与Houdini高效桥接插件C4D2HOU免费下载 支持模型体积摄像机多类型数据无缝传输Aescripts C4D2HOU V1.04
2025-10-11
-
Cinema 4D现代办公桌与数码设备高精度写实场景模型下载,含OC/RS/Corona三种主流渲染器兼容工程C4D Studio: Desk Scene Design Mockup
2025-08-09
-
超全35组高质量Gobo透明光影窗户投影PNG素材下载,适用于影视动画三维渲染室内设计美术合成Gobo Textures
2025-08-09
-
机客舱内座椅高精度3D模型下载 带详细贴图材质 支持C4D/OBJ格式高效编辑渲染3D Model: Airplane Interior
2025-08-09
-
高精度剪式升降机3D模型免费下载_含Xpresso绑定动画_支持平台升降与轮胎自动滚动各类工程机械场景应用3D Model Pack: Rigged Scissor Lift
2025-08-09














Comment :2