|
精品C4D作品推荐 - Recommended high-quality C4D works
天堂之钥固定式吊灯奢华水晶吊灯3D模型素材下载Key To Heaven Fixed Chandelier by Ga
天堂之钥吊灯奢华水晶吊灯3D模型素材下载Key To Heaven Chandelier by Gallotti&Radic
Cinema 4D快速清理动画轨道脚本工具 | 自动检测移除恒定值关键帧 提升场景性能优化工作流
24个C4D Arnold卡通3D图标UI模型合集 Multiangle 3D Icons Business
C4D中制作计算机键盘头像教程 Computer Key Head
4把破损划痕的生锈钥匙C4D模型 Key
C4D建筑漫游人物运动模型库插件汉化版 AVK PeopleInMotion v1.1
C4D虚拟场景人物运动模型插件 AVK PeopleInMotion v1.1 R13-R16 Win/Mac
C4D关键帧优化插件 AVK KeyOptimizer v1.03 R12-R15 Win
金色钥匙C4D渲染 Golden key
金钥匙C4D模型 Golden key 3 d model
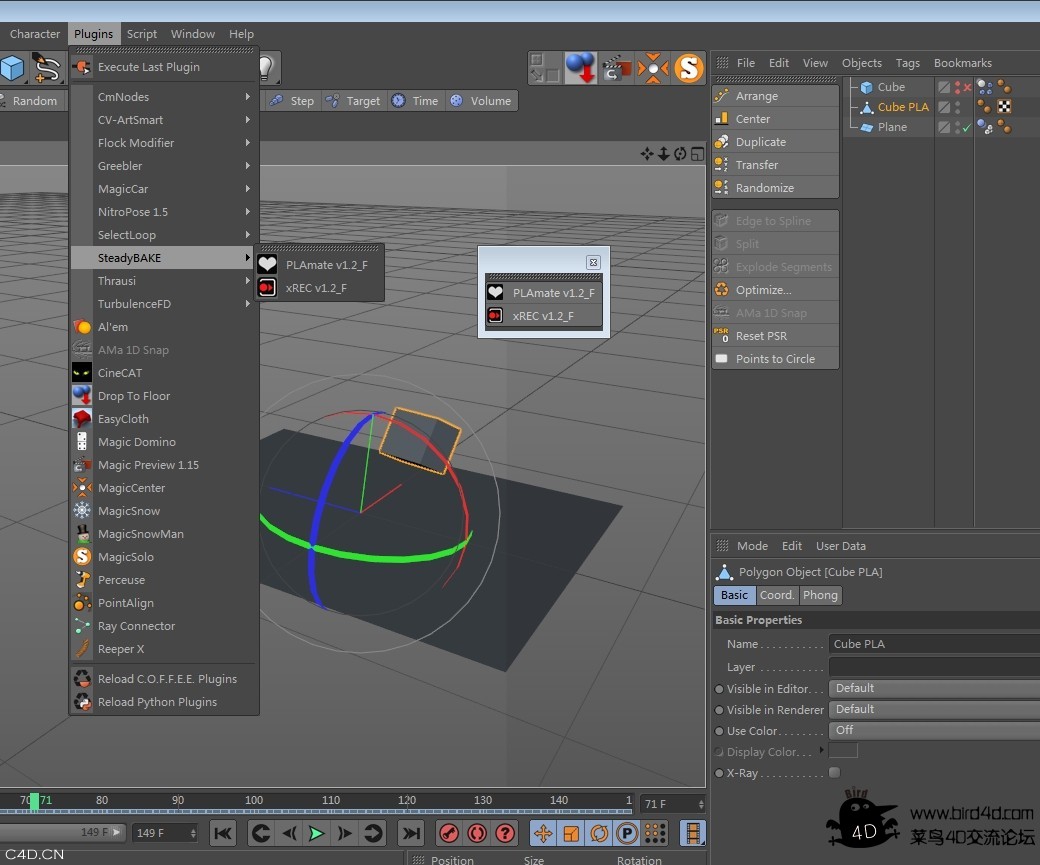
C4D转换关键帧插件 SteadyBAKE WIN/MAC
C4D自带关键帧运动记录教程
-
C4D阿诺德Arnold渲染器 SolidAngle C4DtoA 1.5.1 Win/Mac AMPED+替换和谐版
2016-12-03
-
C4D阿诺德渲染器插件汉化版 Arnold v1.5.0 For Cinema4D R16-R18 [WIN+Mac]
2016-12-03
-
C4D读取DDS贴图插件 C4D R14-R17 ddsloader.cdl V1.3 beta
2016-10-27
-
C4D对象转移动画预设 SIMPLE MOVES C4D RIG
2016-10-27
-
C4D阿诺德Arnold渲染器 SolidAngle C4DtoA 1.4.0 Win/Mac – AMPED/替换和谐版
2016-10-27














Comment :2